
食管癌术后居家饮食管理
2023-10-20 来源:医药卫生网 - 医药卫生报 浏览:次 【查看证书】在临床中,我们有时会遇到食管癌术后患者,因居家饮食不当造成的肠梗阻、吻合口狭窄等问题,而导致再次入院。那么,食管癌患者手术出院回家后,饮食上应该注意什么呢?
在谈怎么吃之前,我们先看看食管癌手术后,患者的消化道较手术前有何不同。食管癌根治手术是将食管和部分胃切除,将剩余部分胃组织裁成管状,与食管的断端进行吻合重建消化道,形成胃代食管。由此,我们可以得知食管癌根治术后胃的体积会变小,同时食管与胃交界处的贲门被切除,容易发生胃酸反流到食管。
那么,食管癌出院后居家怎么吃呢?应坚持好以下七大原则:
(一)饮食规律性:根据个人肠道的耐受情况采取少量多餐、细嚼慢咽、循序渐进的饮食原则,居家可以从半流食-软食-普食进行逐渐过渡,切忌暴饮暴食。
(二)饮食安全性:终生半卧位。进食时取站位或坐位,进食后根据耐受力行走30分钟左右,避免行弯腰动作,以免食物反流导致误吸(食物流入气管内);同时夜间休息时采取斜坡位(抬高上半身15°-30°,可准备斜坡海绵枕,也可在床头多垫几层被子或枕头)。
(三)饮食多样性:给予高蛋白质、高热量和高维生素易消化的营养膳食,选择各种颜色的蔬菜、水果,不同种类的肉类、禽类、鱼类以及豆制品等。
(四)饮食习惯:避免坚硬、辛辣刺激性强(辣椒、花椒、胡椒)的食品摄入;避免油炸、熏烤、腌制等不健康食物;避免饮酒、浓茶、咖啡,以免增加反酸;忌易引起梗阻的食物(芹菜、葡萄、竹笋、动物筋膜、肌腱),食不过量、不吃生冷食物。
(五)特殊咀嚼法:50次咀嚼法(每一口饭咀嚼50次再咽下去)和低头吞咽法(吞咽时内收下巴,使下颌贴近胸骨,低头的同时做吞咽动作),针对喉返神经损伤和吞咽困难者更应用此方法。
(六)预防吻合口狭窄:术后一个月左右,每日进食软馒头团25—50g(干咽)共3—6个月,以预防食管伤口狭窄。
(七)ONS(成人口服营养补充剂)是家庭营养最主要的方式,采用“3+3”模式:三餐正常,早餐和午餐之间、午餐和晚餐之间、睡前可外添加成人营养补充剂,具体可询问专业人员指导进行个性化饮食计划。
下面具体介绍食管癌术后居家主要饮食种类:
半流质饮食:一种比较软烂、易咀嚼、易吞咽、易消化、含纤维少、无强烈刺激呈半流质状态的食物,如稀饭、面条、蒸蛋、粥等。
进食方法:少食多餐,每日5-6餐,病人可每隔2—3h进一次餐
避免油炸、辛辣、烟熏、刺激性食物
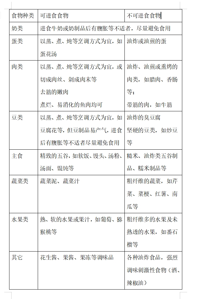
可选食物如下:

软食:易消化、易咀嚼;食物碎、烂、软;少油腻、少粗纤维及强烈刺激性调料。
在半流质的基础上可加入以下食物,如鸡蛋、鱼肉、馒头、软米饭、凉粉、花生酱
可选择的食物如下:

普通饮食:直到手术后第20天左右可进食普食(一般食物都可采用,但忌烟、酒、浓茶、辛辣、烟熏、油炸刺激性食物)。
食管癌患者在治疗过程中,合理地饮食对于维护身体健康、提高生活质量具有重要意义。患者应根据自己的需求,补充蛋白质、维生素、矿物质和脂肪酸等营养素。在补充营养的同时,还需注意保持平衡饮食、饮食多样化以及饮食安全。在医生的指导下,根据个人病情和身体状况制定个性化的营养补充计划,有助于患者在治疗过程中保持健康和活力。
【郑州大学附属肿瘤医院(河南省肿瘤医院)胸外科 张晓静】