新乡医学院外语学院教师王璐等参与研制教育部、国家语委指导下的《疫情防控“简明汉语”》正式上线发布
2020-3-13 来源:新医外语


新乡医学院外语学院教师王璐为本次研制组主要成员,另外,我院尚雅颀、张志全、李晨阳老师也积极参与到本次研制工作当中。王璐负责《疫情防控“简明汉语”》研制标准设计部分,以及反复简化实验和疫情用词表部分的研制工作;尚雅颀负责《疫情防控“简明汉语”》反复简化实验部分的研制工作,张志全、李晨阳负责疫情用词表部分的研制工作。




《疫情防控“简明汉语”》是“战疫语言服务团”继《抗击疫情湖北方言通》《疫情防控外语通》之后,为抗击新冠肺炎疫情研制的第三种语言应急产品,首次面向国内推出。《疫情防控“简明汉语”》借鉴国际经验,首先确定为在华外籍人士提供的新冠肺炎疫情信息内容,然后根据反复简化试验确定“简明汉语”的研制标准,再对信息文本进行简化。

《疫情防控“简明汉语”》从“简明汉语”“超纲词”“原始文本”三个维度进行对照,具体包括“不同的人减少感染新型冠状病毒风险的办法”“使用口罩的方法”“什么是新冠肺炎”“街道(村镇)、社区防疫宣传”“疫情信息示例”等主要内容。此外,还收录了112个词语的《疫情词表》和54个词语的《专有名词表》。


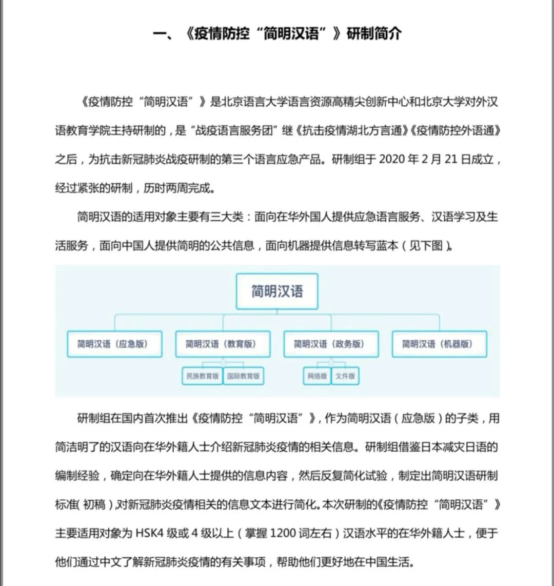
《疫情防控“简明汉语”》主要面向在华外国人提供应急语言服务、汉语学习和生活服务,同时还可用于在紧急状态下向中国人提供简明公共信息,以及面向机器提供信息转写蓝本等。研发团队将根据实际使用情况不断完善,更好服务疫情防控工作。
http://www.moe.gov.cn/s78/A19/moe_814/202003/t20200312_430166.html